
Bourns Isolated Smt Resistor Array 10kw 2 8 Resistors 1 28w Total Som Package 4800p Standard Smt

Fabacademy

Us 1 48 200pcs 1206 1 Smd Resistor 2 4 Ohm Chip Resistor 0 25w 1 4w 2 4r 2r4 Ohms In Resistors From Electronic Components Supplies On Aliexpress

Jeremy Cole On Twitter That Said Your Homemade Resistor

Resistor Network 330 Ohm 6 Pin Bussed

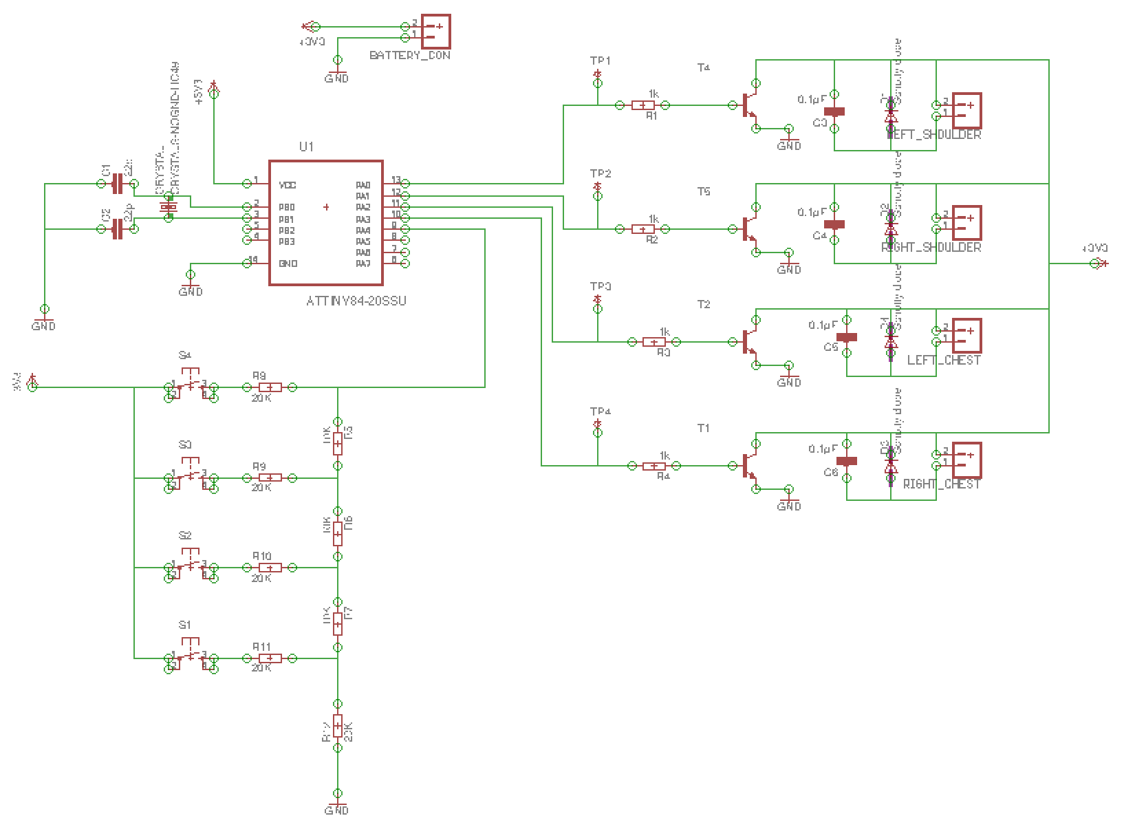
Kicad

Lt5400 Quad Matched Resistor Network Bdtic A Leading

Resistor With Ends Connected Together Schematic

Www Passivecomponent Com

Resistors Learn Sparkfun Com

Bourns Bussed Resistor Network 1kw 2 15 Resistors 2 25w Total Dip Package 4100r Through Hole

Resistor Network 330 Ohm 6 Pin Bussed

Rk73h Koa Speer Electronics
Can Someone Explain Resistor Footprints Layout Kicad

Resistor Network Footprint Is Missing Issue 961 Kicad
Comments
Post a Comment